欢迎进入福建禄源环保科技有限公司
服务热线: 0595-22706636
Logo
  • 网站首页
  • 公司简介
  • 新闻资讯
  • 产品展示
  • 服务项目
  • 工程案例
  • 招商加盟
  • 联系我们
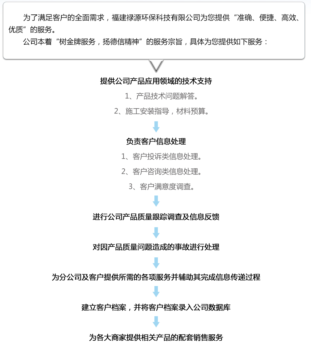
服务项目
 当前位置: 网站首页 > 服务项目

COPYRIGHTS © 2018 福建禄源环保科技有限公司 All rights reserved. 闽ICP备16012276号